北京专版:2013年中考复习课件《光现象》ppt课件
【内容简介】2013年北京专版中考物理复习课件,课件为2013年中考复习制作,课件共52 张幻灯
片,课件引导学生复习了第1课时 光的直线传播 光的反射 平面镜成像
第2课时 光的折射 透镜成像及其应用 光的色散
:,课件采用了难点采用讲练结合的方法进行突破,课
件重在对学生的能力的提高,精选了2011、2012年中考部分试题,依照现行的考
纲进行设计教学。
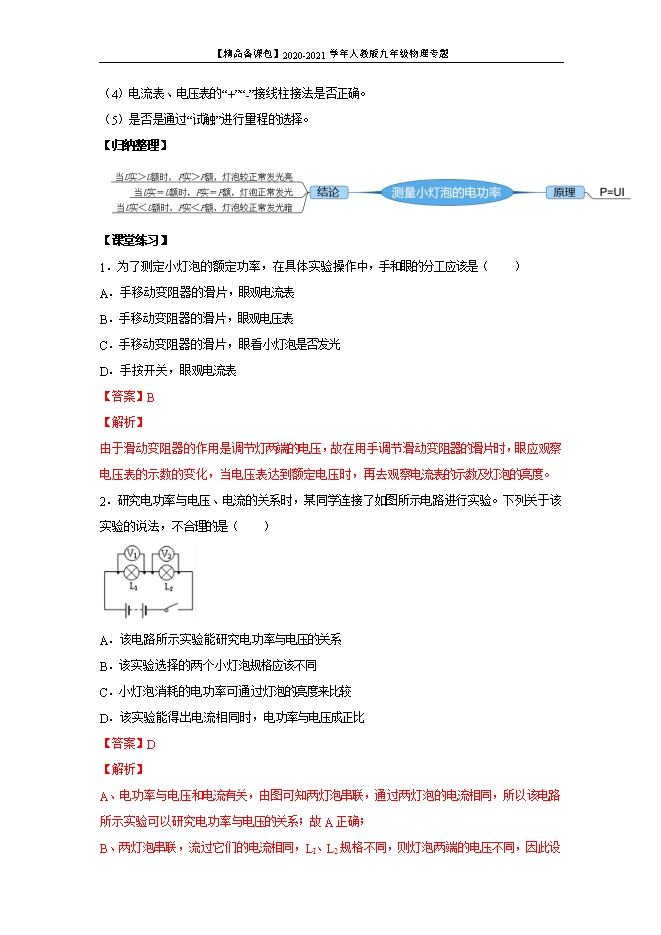
部分内容预览






只能预览部分内容,查看全部内容需要下载哦~
同专辑或相关资料
- 752025-2026人教版物理八年级上册培优卷:第四章 光现象(附解析)
- 400第四章 光现象 全章复习和总结 课件--2025-2026人教版物理八年级上册课件资源包
- 692025年中考物理基础知识复习课件:第3讲 光现象
- 64第2讲 光现象--2025年甘肃中考物理一轮专题复习分点练(原卷版和解析版)
- 452024北京课改版八年级上册《第三章 光现象》单元测试卷及解析
- 623安徽省线上教育资源:初中物理人教版八年级《第四章 光现象 复习课》示范课视频(张艳)
- 496人教版八年级物理第四章 光现象 第5节 光的色散 精品课件和教案
- 162人教版八年级物理第四章 光现象 第4节 光的折射 精品课件和教案
- 上一份课件:北京专版:2013年中考复习课件《声现象》ppt课件
- 下一份课件:北京专版:2013年中考复习课件《热学》ppt课件
资料审核:张侃
资料格式:ppt
资料版本:不限
适用地区:北京
文件大小:921.00KB
资料作者:佚名
审核人员:初中物理在线
下载帮助:
- 下载说明:
- 1、课件预览只显示部分内容,不代表全部内容;如果想了解全部内容,需要下载课件。课件预览速度较慢,请耐心等待或刷新页面;即使不能预览也可以正常下载课件。
- 2、0点券课件无需下载权限,游客可以直接下载。
- 3、有点券课件为本站精品课件,只提供给vip会员下载,有效期式vip会员可以在有效期内下载本站所有资源。 查看 【申请有效期vip会员方法】 。
-
- 如果您无法下载到本资料,请先参照以下说明检查:
- 1、精品资料必须是登录后才能下载。
- 2、精品资料需要下载权限,请确保您是本站vip会员才可下载。有效期vip会员只受有效期限制,不受点券影响,有效期内即使点券用完,仍可继续下载。
- 4、如果鼠标左键下载时只能打开ppt课件,无法下载保存,可以右键鼠标选择“将链接另存为”下载课件。
- 5、如果下载的是压缩资料包,下载后请先用winrar解压软件解压,再使用对应软件(PPT/flash/视频播放器/等等)打开。
- 6、以上步骤检查后均无法解决问题,您可以到[帮助中心]寻找答案或向网站客服人员寻求支持。


会员登录
用户评论
(欢迎您的评论,评论有奖励哟!)