当前位置:首页 > 试卷中心> 单元测试> 人教版九年级单元测试 > 内容详情
第13章 内能 培优训练--2025-2026学年人教版九年级阶段性调研试题二(原卷版和解析版)【王牌物理】
【内容简介】第13章 内能 培优训练--2025-2026学年人教版九年级阶段性调研试题二(原卷版和解析版)【王牌物理】
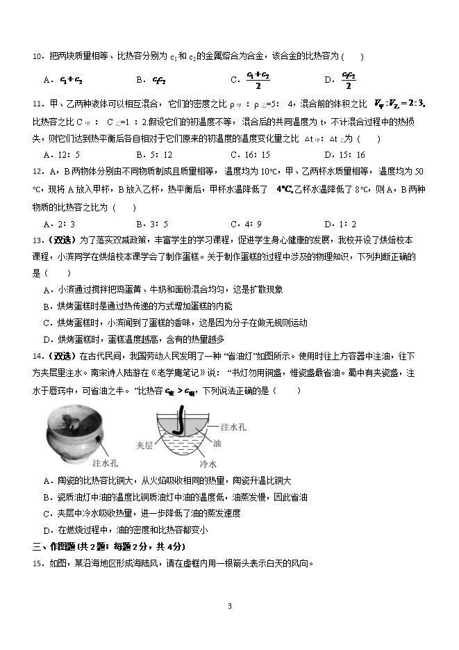
部分内容预览



只能预览部分内容,查看全部内容需要下载哦~
同专辑或相关资料
- 158第13-18章 专题训练--2025-2026学年人教版九年级阶段性调研试题十八(原卷版和解析版)【王牌…
- 49第13-17章 专题训练--2025-2026学年人教版九年级阶段性调研试题十四(原卷版和解析版)【王牌…
- 60第13-14章 专题训练--2025-2026学年人教版九年级阶段性调研试题五(原卷版和解析版)【王牌物…
- 29第13章 内能 专题训练--2025-2026学年人教版九年级阶段性调研试题一(原卷版和解析版)【王牌…
- 142026年中考物理模型与方法强化重难点专题训练:专题27.热学--内能模型(学生版和教师版)
- 2302025-2026学年新人教版九年级上学期物理课件:13.3内能
- 289专题13.4 内能(章节复习)--2025-2026人教版物理九年级全一册同步学习 培优讲练:知识梳理+考…
- 271专题13.3 内能--2025-2026人教版物理九年级全一册同步学习 培优讲练:知识梳理+考点讲练+中考…
资料审核:czwlzx
所属专辑: 2025-2026学年九年级阶段性调研试题(人教版)【王牌物理河南专版】
资料格式:docx
资料版本:人教版
适用地区:不限
文件大小:1.32MB
资料作者:王
审核人员:czwlzx
下载帮助:
- 下载说明:0点券资源无需下载权限,游客可以直接下载。
- 有点券资源为本站精品课件,只提供给vip会员下载,有效期式vip会员可以在有效期内下载本站所有资源。 查看 【申请有效期vip会员方法】 。
-
- 如果您无法下载到本资料,请先参照以下说明检查:
- 1、所有资料必须是登录后才能下载。
- 2、精品资料下载需要下载权限,请确保您是本站vip会员才可下载。有效期vip会员只受有效期限制,不受点券影响,有效期内即使点券用完,仍可继续下载。
- 4、如果鼠标左键下载时直接打开word文档,无法下载保存,可以右键鼠标选择“将链接另存为”下载word文件。
- 5、如果下载的是word文档,直接可用word软件打开;如果是压缩资料包,下载后请先用winrar解压软件解压,再使用对应软件word打开。
- 6、以上步骤检查后均无法解决问题,您可以到[帮助中心]寻找答案或向网站客服人员寻求支持。


会员登录
用户评论
(欢迎您的评论,评论有奖励哟!)