2024-2025学年苏科版物理八年级上学期期中模拟卷(江苏专用,苏科版2024第1-3章)
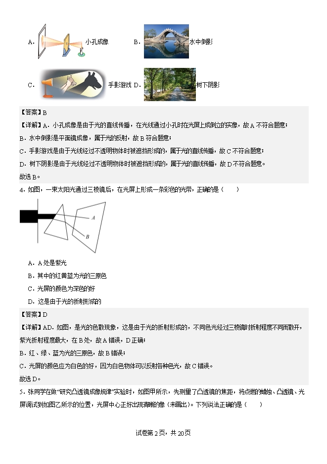
【内容简介】1.用力敲铜锣,铜锣发出声音,停止敲击,铜锣“余音未止”。下列关于“余音未止”的说法中正确的是( )A.“余音未止”是回声现象 B.有余音是因为人的听觉发生“延长”C.铜锣虽已停止振动,但空气仍在振动 D.“余音未止”说明铜锣仍在振动2.老师把正在发声的音乐芯片用塑料袋包好没入水中(如图),在空气中还可以听到音乐芯片发出的声音,这属于科学探究中的要素是( ) A.问题 B.证据 C.解释 D.交流3.下列有一个光现象不是由于光的直线传播形成的,请选出对应的选项( )A. 小孔成像 B. 水中倒影C. 手影游戏 D. 树下阴影4.如图,一束太阳光通过三棱镜后,在光屏上形成一条彩色的光带,正确的是( ) A.A处是紫光B.其中的红黄蓝为光的三原色C.光屏的颜色为深色的好D.这是由于光的折射形成的5.张同学在做“研究凸透镜成像规律”实验时,如图甲所示,先测量了凸透镜的焦距,将点燃的蜡烛、凸透镜、光屏调试到如图乙所示的位置,光屏中心正好出现清晰的像(未画出)。下列说法正确的是( ) A.凸透镜焦距为20cm B.光屏上的像是倒立、缩小的实像C.焟烛燃烧变短,屏上像的位置会下降 D.取走光屏,则凸透镜不成像6.如图所示为检测视力的情景,下列说法不正确的是( ) A.平面镜中的“视力表”与身后的视力表等大。B.测试时该同学看到平面镜中的“视力表”实际上是身后视力表的虚像。C.测试时该同学眼睛到平面镜中“视力表”的水平距离大约是5.4m。D.为了让学生看清平面镜中的“视力表”,应用灯光照亮身后的视力表。7.如图所示,在“探究平面镜成像特点”的实验中,下列说法正确的是( )
部分内容预览



只能预览部分内容,查看全部内容需要下载哦~
同专辑或相关资料
-
没有相关资料信息!
- 上一份试卷:2023-2024学年苏科版八年级下学期期中考试模拟测试物理试题及答案
- 下一份试卷:没有了!
资料审核:czwlzx
资料格式:docx
资料版本:苏科版
适用地区:江苏
文件大小:4.34MB
资料作者: 轶名
审核人员:czwlzx
下载帮助:
- 下载说明:0点券资源无需下载权限,游客可以直接下载。
- 有点券资源为本站精品课件,只提供给vip会员下载,有效期式vip会员可以在有效期内下载本站所有资源。 查看 【申请有效期vip会员方法】 。
-
- 如果您无法下载到本资料,请先参照以下说明检查:
- 1、所有资料必须是登录后才能下载。
- 2、精品资料下载需要下载权限,请确保您是本站vip会员才可下载。有效期vip会员只受有效期限制,不受点券影响,有效期内即使点券用完,仍可继续下载。
- 4、如果鼠标左键下载时直接打开word文档,无法下载保存,可以右键鼠标选择“将链接另存为”下载word文件。
- 5、如果下载的是word文档,直接可用word软件打开;如果是压缩资料包,下载后请先用winrar解压软件解压,再使用对应软件word打开。
- 6、以上步骤检查后均无法解决问题,您可以到[帮助中心]寻找答案或向网站客服人员寻求支持。


会员登录
用户评论
(欢迎您的评论,评论有奖励哟!)