2019-2020人教版八年级下册物理课件 教案 学案 课时训练:11.3动能和势能
【内容简介】2019-2020人教版八年级下册物理课件 教案 学案 课时训练:11.3动能和势能
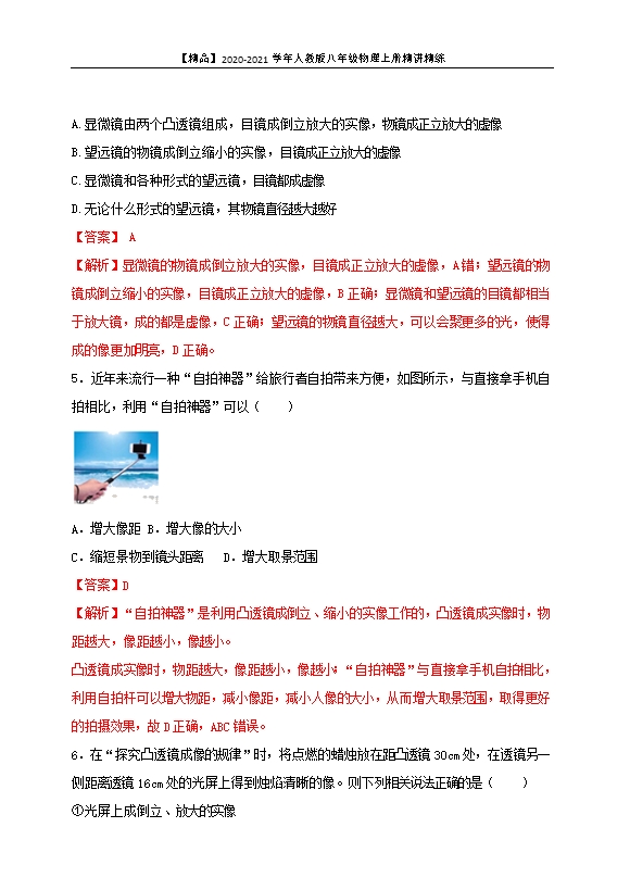
部分内容预览






只能预览部分内容,查看全部内容需要下载哦~
同专辑或相关资料
- 2410.1.1 动能和势能 课件--2025-2026学年北师大版九年级物理全一册精做课件
- 511.3 动能和势能---2026春人教版物理八年级下学期配套教学课件
- 4810.3 动能和势能--2026春沪科版八年级物理下册名师教学设计(附教学反思)
- 25611.3 动能和势能--2025-2026学年人教版物理八年级下册ppt课件包
- 229第十一章 第三节 动能和势能—2025-2026学年人教版物理八年级下学期预习基础知识填空(附答案)
- 42610.3 动能和势能--2024新沪科版物理八年级下学期科学素养新教学设计(附教学反思)
- 46611.3 动能和势能--2024-2025人教版八年级下学期物理名师课件
- 48910.3 动能和势能--2024-2025沪科版八年级下学期物理名师课件
资料审核:czwlzx
下载帮助:
- 下载说明:
- 1、课件预览只显示部分内容,不代表全部内容;如果想了解全部内容,需要下载课件。课件预览速度较慢,请耐心等待或刷新页面;即使不能预览也可以正常下载课件。
- 2、0点券课件无需下载权限,游客可以直接下载。
- 3、有点券课件为本站精品课件,只提供给vip会员下载,有效期式vip会员可以在有效期内下载本站所有资源。 查看 【申请有效期vip会员方法】 。
-
- 如果您无法下载到本资料,请先参照以下说明检查:
- 1、精品资料必须是登录后才能下载。
- 2、精品资料需要下载权限,请确保您是本站vip会员才可下载。有效期vip会员只受有效期限制,不受点券影响,有效期内即使点券用完,仍可继续下载。
- 4、如果鼠标左键下载时只能打开ppt课件,无法下载保存,可以右键鼠标选择“将链接另存为”下载课件。
- 5、如果下载的是压缩资料包,下载后请先用winrar解压软件解压,再使用对应软件(PPT/flash/视频播放器/等等)打开。
- 6、以上步骤检查后均无法解决问题,您可以到[帮助中心]寻找答案或向网站客服人员寻求支持。


会员登录
用户评论
(欢迎您的评论,评论有奖励哟!)